淮阴师范学院2025考研自命题科目参考书目

2024/10/17 13:57:04 来源: 网络
分享:

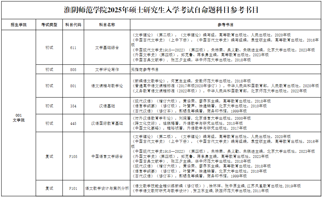
  2025考研生要注意啦,10月15日考研报名正式开始,即使你是“逆向考研”,考研报名时候也要着重去关注研究生目标院校招生专业、参考科目、考试大纲、招生人数的调整变化,北京海天考研梦想集训营老师为大家整理汇总了淮阴师范学院2025研究生考试自命题科目参考书目如下,助力考研生择校择专业。

123.png

  公告详情:http://yjsc.hytc.edu.cn/info/1047/2420.htm

26考研集训营.jpg

  不同考研院校的报名点情况不同,同学们要谨慎报考喔~考研报名完也不能松懈,更要注重考点的复习。如果同学们有任何关于考研备考和辅导课程相关问题,可随时咨询在线咨询老师,海天考研辅导老师为同学们发布及时有效的考研干货备考资料和考研讯息,可继续关注海天考研网。

  2025考研人数达388w,考研热度依旧火热!如何备战2026考研?哪个考研专业适合自己?在职考生如何备考?考研知识点繁多,择校困难大,和海天考研咨询老师聊一聊。网课面授多项选,专业辅导1对1全年集训随时学!

中间广告图.jpg

活动专题