天津大学2019年MBA招生简章
一、MBA项目使命
致力于培养兼具系统思维能力、扎实分析能力和创新精神的管理精英。
MBA项目使命植根于天津大学“实事求是”校训和百年深厚文化底蕴,崇尚习学并重,以创新服务社会。项目通过系统性和创新性的课程设置以及丰富的企业实践,旨在培养具有创造性思维能力、卓越的职业能力、勇于挑战现状的具有国际化视野的创新型管理人才和未来领导者。
二、培养方向
全日制国际MBA
全英语学习环境,全英文授课,提升英语沟通交流水平
引进海内外优质师资和教学团队,海外经验教师授课
与国际生同堂授课,共同学习交流
开拓海外视野,提升职场核心竞争力
综合MBA
实践导向突出,丰富的第二课堂和广泛的企业资源
知识整合训练,超强的商务问题解决能力的培养
个性化学习,高度参与,习学并重
注重国际化视野和创新意识的培养
卓越制造MBA
提供国内领先的精益六西格玛管理知识,分享业内高水平咨询经验
台湾清华大学、元智大学教授和业内专家组成优质教学团队
“工业工程与物流实验室”提供理想的实训条件
为先进制造、服务和运营型企业提供高素质人才
金融MBA
国际化程度高,海外知名高校金融专家参与授课;
业界影响大,业内金融专家担当实践导师;
实操能力强,与国际货币市场同步的实验条件;
就业前景好,满足金融大数据时代对金融数据计算和分析人才的需求。
创新创业MBA
技术创新创业特色:依托天津大学工科院系雄厚的技术实力,形成以侧重技术创新为特色的创业培养;
实战经验丰富的师资:聘请具有成功创业经验、项目投资经验和企业运作经验的业界精英担任创业导师;
创新的培养模式:创业课程教育、创业导师辅导、创业大赛锤炼、创业资金对接、创业项目孵化等多种方式;
搭建创业平台:整合学校、政府、社会的各方面资源,满足创业学生的需求。
三、课程模块
核心课程
商务英语、会计学、市场营销、运营管理、战略管理、商业伦理与企业社会责任、组织行为学、财务管理、数据、模型与决策、管理经济学、人力资源管理、管理信息系统等。
卓越制造方向
制造信息管理与仿真模拟 、企业流程再造(BPI)、物流与供应链管理、精益六西格玛 、人因工程等。
金融方向
企业发展与金融策略、创业与金融、金融工程 、金融机构经营与管理 、金融风险管理、金融机构与金融市场 、投资学 、智能金融学 、宏观经济与政策、金融模拟实验报告、金融前沿系列讲座等。
创新创业方向
创业管理、创业与实践、商业创新与创意 、科技与创业金融、科技创新前沿等。
五、报考条件
1. 中华人民共和国公民;
2. 拥护中国共产党的领导,品德良好,遵纪守法;
3. 身体健康状况符合天津大学规定的体检要求;
4. 考生的学历必须符合下列条件之一:
① 获国家承认的大学本科学历后,有3年或3年以上工作经验的人员(2016年9月1日以前获得毕业证书);
② 获得国家承认的高职高专毕业学历后,有5年或5年以上工作经验(2014年9月1日以前获得毕业证书),达到与大学本科毕业生同等学力的人员;
③ 已获硕士学位或博士学位并有2年或2年以上工作经验的人员(2017年9月1日以前获得毕业证书);
六、计划招生人数:400人左右
培养方式为全日制和非全日制,学制一般为2年。
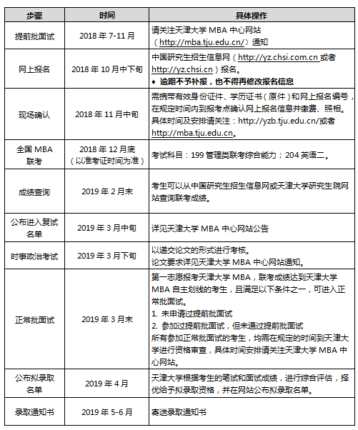
七、报考流程

招生咨询
天津大学管理与经济学部
MBA中心招生办公室
电话:(022)27402355
地址:天津市南开区卫津路92号 天津大学第25教学楼A区103办公室
邮编:300072
天津大学研究生院招生办公室
电话:(022)27404743
(022)27406405
(022)27409520
2025考研人数达388w,考研热度依旧火热!如何备战2026考研?哪个考研专业适合自己?在职考生如何备考?考研知识点繁多,择校困难大,和海天考研咨询老师聊一聊。网课面授多项选,专业辅导1对1,全年集训随时学!

下一篇:南开大学2019年MBA招生简章



